全国服务热线 :
010-87897502
首页
关于我们
公司简介
企业文化
我们的优势
产品中心
LCJ力士坚电锁
家乐福智能楼宇对讲
松佳楼宇对讲
安福effeff电锁
鼎朔云对讲
鼎朔别墅对讲
鼎朔门禁一卡通
闭门器
指纹密码锁
DS-S系列电锁
DS-A系列电锁
电子互锁
停车场系统
ATM防护舱控制系统
新闻动态
公司新闻
行业动态
优惠活动
放假通知
技术方案
常见问题
产品应用技术方案
招商加盟
联系我们
产品中心
LCJ力士坚电锁
EC系列电插锁
OC系列电锁口
MC系列磁力锁
MC系列电磁门吸
EC-C系列柜锁
电磁吸
电插锁系列辅助支架
磁力锁系列辅助支架
POC机械锁
电锁电源系列
门禁机
智能卡
遥控器
出门开关
家乐福智能楼宇对讲
S8全数字可视系统
A6半数字可视系统
Y8云端手机APP系统
非可视数码系统
非可视直按系统
松佳楼宇对讲
数字系统
主机类
分机类
分线器
电源类
联网配件
安福effeff电锁
鼎朔云对讲
鼎朔别墅对讲
DS-J系列别墅对讲
DS-D系列别墅对讲
鼎朔门禁一卡通
门禁一体机
门禁控制器
出门开关配件
防爆门禁系统
闭门器
指纹密码锁
DS-S系列电锁
电插锁
磁力锁
电锁口
柜子锁
电磁门吸
电插锁辅助支架
磁力锁辅助支架
玻璃门夹
DS-A系列电锁
电子互锁
停车场系统
ATM防护舱控制系统
站内搜索
联系我们
手机:
010-87897502
邮件:
sfyd2006@126.com
网址:
www.sifangyuanda.com
地址:
北京市大兴区清源北路圣和巷8号院5号楼5层
东北区域:
华北区域:
西北区域:
西南区域:
工程师:
工程师1:
微信
微信
门禁控制器
单门双向门禁控制器
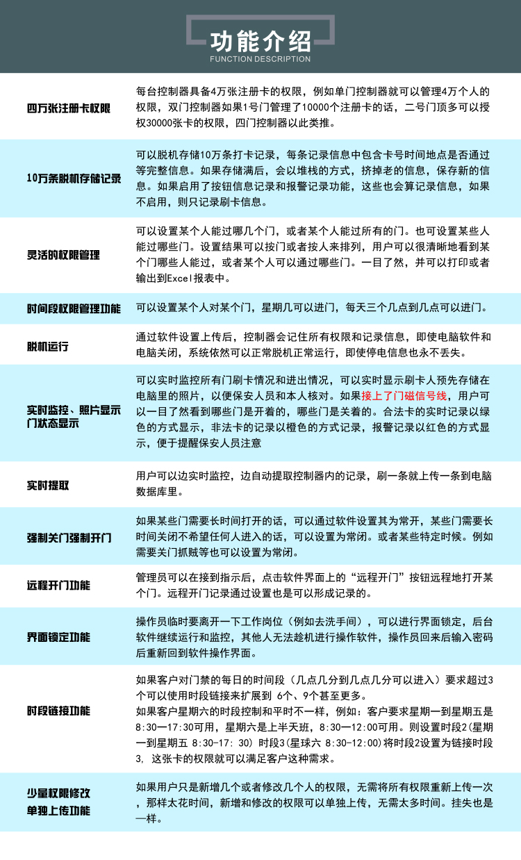
产品特性
技术参数
产品尺寸图
安装示意图
产品说明
友情链接
鼎朔官网
北京四方远大公司官网
LCJ力士坚电锁官网
力士坚电锁四川、重庆办事处
手机:
010-87897502
邮件:
sfyd2006@126.com
网址:
http://www.sifangyuanda.com
地址:
北京市大兴区清源北路圣和巷8号院5号楼5层
产品中心
安福effeff电锁
鼎朔云对讲
鼎朔别墅对讲
鼎朔门禁一卡通
闭门器
指纹密码锁
DS-S系列电锁
DS-A系列电锁
电子互锁
停车场系统
ATM防护舱控制系统
新闻动态
公司新闻
行业动态
优惠活动
放假通知
关于我们
公司简介
企业文化
我们的优势
技术方案
常见问题
产品应用技术方案
扫描访问微博二维码
扫描关注微信公众号
北京四方远大世纪科技有限公司
版权所有 2023-2028
京ICP备12047999号-3
技术支持:
友点软件